通用交流测试电源通用直流测试电源专用交流测试电源专用直流测试电源通用交直流测试电源电子负载爱科赛博民用EMC测试设备汽车EMC测试设备军工EMC测试设备定制化设备准源直流电源装置交流电源装置安全试验耐压测试仪电子负载装置智能双极电源高次谐波/闪变分析仪电池测试仪菊水Kikusui绝缘耐压测试仪接地电阻测试仪泄漏电流测试仪高压绝缘电阻计其他安规测试仪海思伟创数据采集仪LCR测试仪电池内阻仪阻抗分析仪功率分析仪电能质量分析仪电阻计功率计日本日置静电放电模拟器电源电压变动试验汽车瞬时浪涌模拟器阻尼振荡模拟器雷击浪涌模拟器电快速瞬变脉冲群模拟器NoiseKen导航仿真与测试评估时空安全与增强航天测控与地面测试矩阵电子可编程直流电源PS/PSI系列双向可编程直流电源PSB/PSBE系列回馈式电子负载德国EA示波器频谱分析仪数字万用表波形发生器泰克源表万用表皮安表电流源纳伏表静电计数据采集系统半导体参数分析仪吉时利公司简介联系我们
测试测量设备仪器专业代理商
爱科赛博 Kikusui菊水 准源 海思伟创 泰克 吉时利 HIOKI日置 NoiseKen 矩阵电子 福禄克

吕经理:18271262356 选型报价
徐经理:13717337857 选型报价
郑经理:15712063960 选型报价

浅析:一文看懂电子负载的工作原理

发表时间:2025-11-25 15:15

本文选自公众号“硬件工程师技术小站”

电子负载在硬件测试中是使用频率比较高的设备之一,是一种从电源吸收电流并消耗功率的测试仪器,基本都是通过控制内部功率器件(Mosfet)导通量,依靠功率管的耗散功率消耗电能。很多初入硬件或者硬件测试的小伙伴分不清楚电源和负载的区别,简单的说:

电源:提供功率的设备,输出电流以供DUT正常工作

负载:消耗功率的设备,吸收DUT的输出电流,将电流转换为热能耗散掉。

1.png

电子负载按照带载类型主要分为三种:直流电子负载、交流电子负载、交直流电子负载。

顾名思义直流(DC)电子负载就是用在直流输出产品带载,交流电子负载就是用在交流输出产品的带载。

常见的电子负载主要有以下几种工作模式:CC、CV、CR、CP、CZ、short、DYNA、OCP、LED等工作模式,下面主要介绍一下这个模式的使用场景和特点。

一、CC(恒流)工作模式

CC模式是电子负载使用最多的模式,将电子负载设置为恒流工作模式时,无论外部电压怎么变化,负载的电流值保持恒定。要注意的是,该模式的电压是不可以编程的。但是,如果DUT施加的电压高于规定电流范围内允许的电压,就会启动电子负载的过压保护机制,跳闸并关闭输入。

常见的电子负载在CC模式下的电流档位都分为两档,低电流档位(CCL)和高电流档位(CCH),此目的是为了提高带载精度,因此在使用电子负载的CC模式时要正确的选择电流档位。

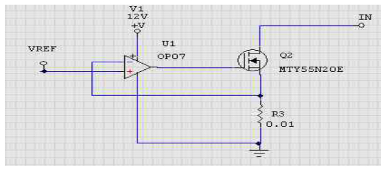
2.png

上图是一个常用的恒流电路,通过此电路很容易获得精准的电流值。R3为取样电阻,VREF是给定信号。当给定一个信号VREF时,如R3上的电压小于VREF,也就是VOP07的-IN小于+IN,OP07加大输出,增大MOS导通程度,从而加大通过R3的电流。

如果R3上的电压大于VREF,-IN大于+IN,OP07减小输出,MOS导通程度减小,也就减少了通过R3的电流。这样电路始终维持在恒定的电流上,实现恒流工作。

二、CV(恒压)工作模式

电子负载处于恒压工作模式时,电子负载试图消耗足够的电流来控制电源电压到程序设定的值。电子负载的电压带载电压是恒定的,而吸收的电流是不断变化的。

3.png

上图为恒压电子负载电路。MOS管上的电压经R2和R3分压后送入运放+IN与给定值进行计较。A点电压的变化会引起R2上的电压变化通过LM358影响Q1的导通程度,从而牵制A点电压的变化,使A点保持恒压。

三、CR(恒阻)工作模式

当电子负载处于恒阻工作模式时,电子负载所消耗的电流与电压成正比,即保持阻值恒定。

4.png

上图A和B两点的电压通过R4加在LM358的+IN脚,也就控制了R1上的电压,从而控制R1中的电流。这样,AB两点的电压比上电路中的电流,也就是AB两点的等效电阻。当AB两点电压变化时,R1上的电压也随之变化,从而通过R1的电流也相应的变化,保证了电路的恒阻特性。

四、CP(恒功率)工作模式

当电子负载处于恒功率工作模式时,负载模块根据程序设定的恒功率值调整被测设备的功耗。恒功率功能大部分电子负载都采用恒流电路来实现,原理是MCU采样到输入电压后根据设定的功率值来计算输出电流,通过电流的变化来达到恒功率的模式。

五、CZ(恒阻抗)工作模式

定阻抗模式不同于CC、CP这种的带载方式。定阻抗是为了模拟实际的感抗、阻抗、容抗和负载来进行拉载,因此拉载更能趋近真实情况。CZ模式下可设定等效串联电阻Rs、等效串联电感Ls、等效并联电容CL以及等效负载电阻RL,设定完参数后负载会按照编程的阻抗,进行拉载电流。

5.png

六、DYNA(动态负载)工作模式

电子负载的DYNA功能操作能够根据设定规则使电子负载在两种设定参数间切换,此功能可以用来测试电源的动态特性。但是首先要确保电子负载具备动态负载测试(DYNA)功能,其次关注电子负载的电流斜率指标,保证电子负载的电流上升速率满足测试要求。

主要的设置参数包括:

①带载电流高值(I_H)

②带载电流低值(I_L)

③高值脉宽时间(T_H)

④低值脉宽时间(T_L)

⑤上升斜率(Rise)

⑥下降斜率(False)

⑦循环周期(Rt)

在DYNA模式中,电子负载的电流斜率是我们最关心的指标,足够快的电流斜率更能模拟出DUT实际应用场景下的最恶劣情况,当然并不是越快越好,太快的电流斜率会产生电流过冲,也就是电子负载的电流环控制不够好,“快”与“稳”始终是一对冤家,又快又稳才是我们想要的。选择电流斜率更高的电子负载性价比更高,对于我们产品测试的适用性更广泛。

七、Short(短路)工作模式

短路测试从字面意思就很容易理解,就是为了模拟短路测试。一般使用电子负载的短路模式需要注意两点:

①电子负载的短路是不是真的物理短路,能否真的能够将DUT真正的短路;

②电子负载功率比较小,而产品的短路瞬间功率比较大的时候,这个时候可能不能将DUT完全短路,所以也要注意电子负载的功率问题。

八、OCP(过流)工作模式

OCP模式也是为了测试DUT的输出电流保护值,在电子负载的的OCP菜单栏正确配置参数后,运行后电子负载会自动测量出OCP的值。

一般OCP模式需要配置以下几个参数:

① OCP_start:OCP的起始电流值

② OCP_end:ocp的终止电流值

③ OCP_step:这个step在不同的电子负载中表达的意思不同,有的为步进电流值,有的为步进次数。假设ocp_start=1A,ocp_end=3A,如果OCP_step=0.1A,那么表示电流每次增加0.1A。如果ocp=10,那么电流每次增加(3-1)/10=0.2A。

④ OCP_delay:表示每设定一次电流后的等待时间,这个时间主要是为了让DUT的输出稳定后再读取

⑤ OCP_TRG_V: OCP的触发电压,每次增加电流后,电子负载都会读取一次输出电压和触发电压进行比较,当输出电压小于触发电压后,电子负载认定DUT已经OC,并记录此时的带载值。

7.png

九、LED工作模式

LED模式主要用于LED电源的测试,其内置模拟LED特性负载模式,模拟LED导通前电流为0以及导通后按照伏安曲线上升的特点。利用电子负载带载,有效替代LED灯条以及纯电阻性负载的光污染、参数不稳定问题。

8.png

除了以上的基本常用模式外,电子负载根据负载特性的变化,还具有CV+CC、CR+CC、CV+CR、CC+CP等多种组合工作模式。另外基本上各家的电子负载还有一些特别的功能,比如时序测试、纹波测试、快充功能测试等等,在此就不逐个介绍了。


18271262356 / 15712063960
产品中心
关于我们
新闻中心
解决方案
联系我们
地址:深圳市光明区光明街道东周社区兴利路298号灵星雨科技大厦1406
微信询价
关注博众公众号
联系邮箱:zhengym@boz-test.com